Walk into almost any established organization today and you'll probably encounter middleware or integration infrastructure that's been running far longer than originally planned. These systems have been an enterprise workhorse, connecting applications, standardizing data exchange, and extending the reach of core business systems. Over time, that track record earned them a reputation as the safe, "proven" choice for enterprise integration.
Fast forward to the year 2026 and the world they were built for no longer exists.
Today's integration demands revolve around cloud-native applications, RESTful APIs, real-time data streams, and AI-driven experiences that move at a pace legacy platforms were never designed to match. The problem isn't that these platforms stopped working; it's that the demands around them changed faster than the platforms could keep up.
The truth is, these platforms didn't gradually show their age. For many organizations, the shift happened almost overnight, and a lot of teams are still catching up to what that means. In this article, we'll look at where the gaps are widest, how they're affecting developer productivity and business agility, and what a more modern approach actually looks like. We'll also tackle the question that comes up in nearly every conversation on this topic: how do we move forward without writing off the investments that got us here?
When "Proven" Starts Holding You Back
There's a reason these legacy platforms are still around. They've been reliable. They've kept critical business processes running and helped organizations survive years of growth, acquisitions, and system changes without everything coming apart at the seams. In a lot of cases, they became the backbone of how the enterprise handled integration, and for a little over a decade, nobody was complaining.
The challenge is that "proven" can quietly become "default". When a new integration requirement comes along, the instinct is to run it through the same familiar platform. Not because it's the best tool for the job, but because it's the devil everyone knows and nobody gets questioned for choosing it. Over time, that instinct becomes habit, and that habit starts driving design decisions in ways that are easy to miss. Modern requirements get squeezed into older patterns due to outdated mandates.
This is where things start to get interesting. The qualities that made these platforms valuable in the first place, things like standardization, control, and consistency, start working against you. Simple integrations become way more complicated than they need to be. New capabilities take longer to ship and developers spend more time figuring out how to make the platform cooperate than actually solving the problem in front of them.
The platform hasn't failed; it's still doing exactly what it was designed to do. Meanwhile, the world around it moved on. When every new initiative has to pass through a toolset built for a different era, "proven" stops being a selling point and starts to become a real obstacle.
The World Changed...But the Tools Didn't
Over the past decade, the way we build and connect systems has fundamentally shifted. Cloud-native services, API-first architectures, event-driven workflows, and lightweight data formats like JSON have become the norm. Security models have modernized. Integration patterns have simplified. And expectations around speed and scalability have increased dramatically.
Many of the tools organizations still rely on, though, were designed for a very different era. They were built to move structured data between known systems using standards like SOAP, WSDL, and XML, with the assumption that environments would be stable, workloads predictable, and development cycles long. Most of them have been extended over time to support newer patterns, but those capabilities often feel bolted on rather than native. The net effect is that things that should be simple aren't, and developers feel that every time they sit down to build something new.

Figure 1: The Challenges of Connecting Legacy Middleware Platforms to Cloud Applications
Architectural Limitations
A big part of the challenge comes down to the architecture these old school platforms were built on. These platforms were designed for a simpler time, when workloads were predictable, systems were hosted on-premises, and stability was the most important thing you could promise. At the time they were introduced, these application servers were state of the art.
The problem is that these architectures are inherently heavyweight. Scaling often means scaling the entire application stack—adding more CPU cores, memory, or spinning up additional instances. Even when horizontal scaling is possible, it typically requires careful planning and complex infrastructure management. This is a far cry from the elastic, on-demand scalability that modern cloud-native systems provide.

Figure 2: Scalability Challenges with ESB Architectures like SAP Process Integration ©SAP AG
There’s also operational overhead. These platforms rely on tightly controlled environments with complex dependencies across development, QA, and production. Small changes can trigger large deployment cycles, and simple updates often require coordination across multiple teams. Instead of quick iterations we're back to waterfall delivery processes and scheduled releases.
This gap between these platforms and their modern counterparts is becoming harder to ignore. Cloud-native integration services are built around lightweight, loosely coupled components that scale on demand and run on consumption-based infrastructure. Teams using them spend their time building and shipping, not managing servers and environments.
Outdated Integration Paradigms
Beyond architecture, many legacy platforms are anchored in integration patterns that no longer reflect how modern systems communicate. They were built for a world dominated by SOAP-based web services, XML payloads, and proprietary protocols like RFC calls into systems such as SAP—approaches that prioritized structure and strict contracts between tightly coupled systems.
Today’s landscape looks very different. Modern applications rely on RESTful APIs, lightweight JSON payloads, and stateless communication patterns. Security has evolved as well, with standards like OAuth 2.0 enabling flexible, token-based access across distributed systems. These approaches are simpler, faster to work with, and far more aligned with cloud-native development.

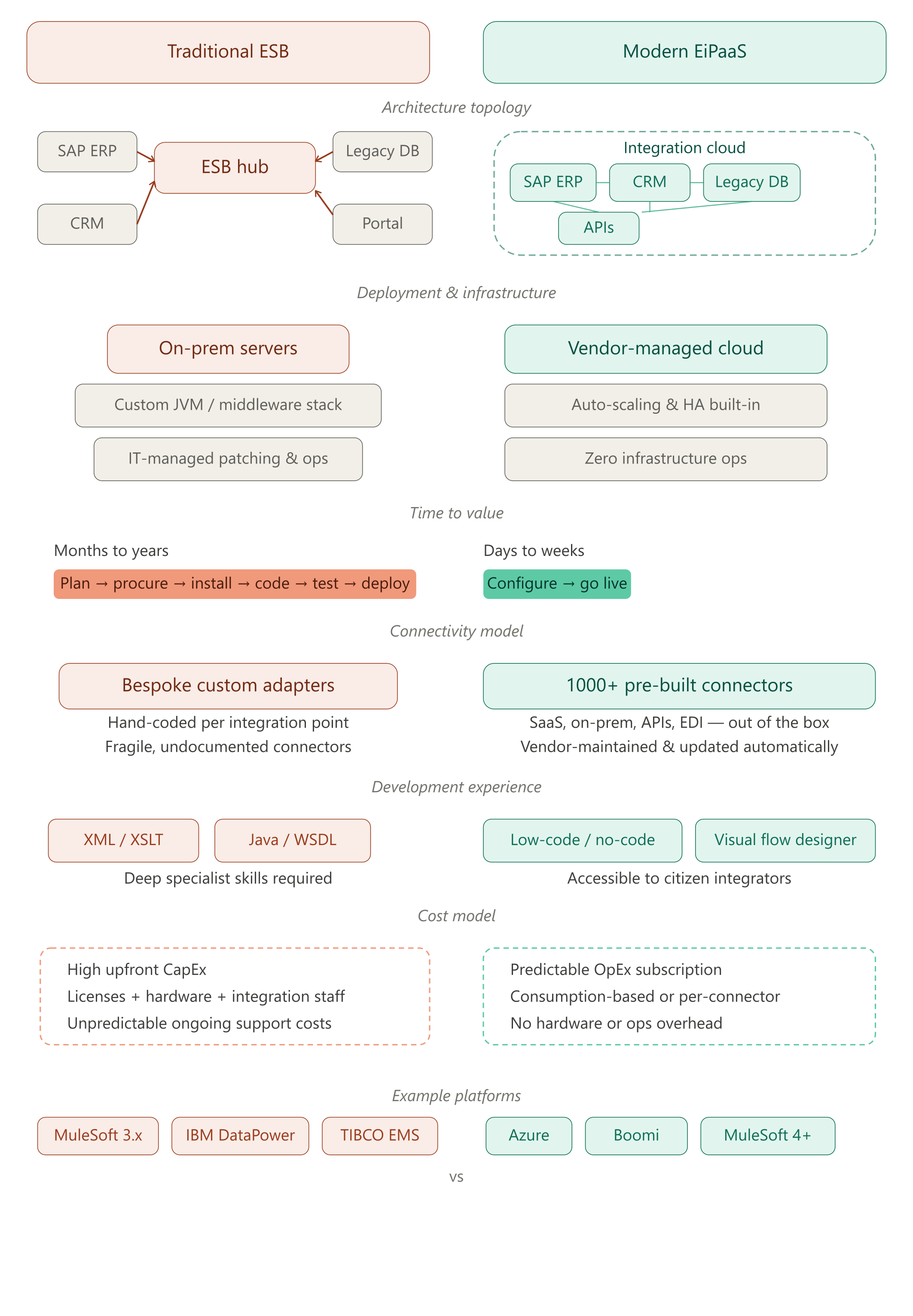
Figure 3: Side-by-Side Comparison between Legacy ESB Middleware Platforms and EiPaaS-Based Solutions
Legacy platforms can often support these newer paradigms, but it’s rarely where they excel. REST and JSON tend to feel bolted on rather than native, requiring extra configuration or custom handling to accomplish what should be straightforward interactions.
This creates a growing mismatch between how modern systems are designed to communicate and how legacy platforms expect them to. Over time, that disconnect introduces unnecessary friction, slowing delivery and making even basic integrations way more complex than they need to be.
Shrinking Talent Pools
There’s also a people problem that often gets overlooked. Many of these legacy platforms rely on specialized, often proprietary skill sets that were more common 10–15 years ago. Today, that talent pool is shrinking. Experienced resources are moving on, retiring, or shifting their focus to more modern technologies. Meanwhile, fewer new developers are choosing to invest their careers in older platforms.
The result is a double challenge: it’s getting harder to find people with the right expertise, and when you do, they tend to come at a premium. Over time, that makes these platforms not just harder to maintain, but increasingly expensive to support.
The Productivity Gap
At some point, the technical limitations stop being a theoretical concern and start showing up in the day-to-day. Timelines slip. Simple requests take longer than they should. And the team that's supposed to be building starts spending most of its time managing. That pressure has a name: productivity.
Legacy integration platforms tend to impose a heavier development model. More configuration, more coordination, and more steps to get even simple scenarios into production. In practice, it's not uncommon for a request that sounds simple in a planning meeting to show up three weeks later still not done, held up somewhere between environment setup, tooling constraints, and team handoffs.
Modern platforms work differently. Developers can use familiar languages, lightweight services, and reusable components. Many tasks that once required custom development are now handled through configuration, templates, or low-code tooling. Add AI-assisted development into the mix and the gap widens even further.

Figure 4: Building Integration Flows Using the Graphical Designer in Azure Logic Apps
The compounding effect is where it really starts to matter. Teams working in modern environments can iterate quickly, test ideas, and ship value in days. Teams constrained by legacy tooling are operating in longer cycles where even small changes require significant effort. Over time, that difference adds up, and the impact goes beyond missed deadlines. It affects the organization's ability to respond to new opportunities at all.
The Hidden Costs of Sticking with the Status Quo
For many organizations, sticking with existing platforms feels like the safe, cost-effective choice. The systems are already in place. The team knows how they work. There’s no large upfront investment or disruption to worry about.
But the real cost of sticking with these systems doesn't always show up on a balance sheet. It shows up in slower delivery timelines, in missed opportunities, and in the growing gap between what the business needs and what technology can realistically support. Over time, the effort required to maintain and extend these platforms begins to outweigh the comfort of keeping them in place.
To put these issues into perspective, let's have a look at some cases we've observed working with customers struggling with integration challenges.
Case 1: The 6-Week Integration Project That Should Have Taken a Day
The first scenario we'll look at sounded incredibly straightforward on paper. The ask was simple: take a CSV file generated by a custom time recording app built in Power Apps and send that file to SAP so that a custom ABAP program could load the time entry records into SAP CATS.
When the request went to the internal integration team, the estimate came back at six weeks.
That timeline wasn’t driven by the business requirement itself. It was driven by the platform. Since the existing middleware infrastructure wasn't setup to interface with files hosted in a Microsoft Azure storage account, the EAI team was exploring a solution with multiple hops across FTP servers to get the file over to SAP. Standing up the necessary infrastructure, configuring secure connections, working within the constraints of the existing middleware, and navigating deployment cycles all added layers of effort that had little to do with the actual problem being solved.
Enter Azure Integration Services. Using a simple Logic App, we were able to deliver the same integration in about a day. After that, it took a couple of days to get the Microsoft On-Premises Data Gateway installed and approved within the customer’s environment.

Figure 5: Side-by-Side Comparison on Approaches
The takeaway here isn’t just that one approach was faster than the other. It’s that the majority of the effort in the legacy approach had nothing to do with business value. It was overhead—introduced by legacy tooling, architecture, and process—that turned a simple integration into a multi-week project.
Case 2: No REST for the Business
In this scenario, a customer AR team wanted to charter a mini-project to improve the quality of customer master data. To accomplish this, the team wanted to leverage external data enrichment providers to clean up and enhance the data. Think address validation, contact enrichment, and data standardization. Low effort, but high impact.
When this request made its way to the integration team, the estimate came back far higher than expected. Not because the APIs were complex, but because the incumbent middleware platform wasn’t built to support them. Supporting OAuth 2.0 and handling lower-level HTTP interactions required significant customization in the form of custom code that surgically side-stepped the middleware to facilitate the calls.
That complexity translated directly into cost. The estimate quickly exceeded the AR team’s budget, and the project was shelved.
What makes this one particularly frustrating is how approachable the solution should have been. This is the kind of integration that modern tools—even lightweight RPA solutions—can handle in a day or two. Instead, a straightforward, high-value improvement was blocked not by the problem itself, but by the limitations of the tooling.
Case 3: Middleware Sprawl
Zooming out a bit, let’s look at what happens when an organization accumulates too many middleware platforms.
In this scenario, a customer had brought in different tools to solve different problems: one for A2A integrations, another for B2B and EDI, a separate platform for cloud scenarios, and yet another for hybrid use cases. Each decision made sense at the time, but together they created a fragmented integration landscape with overlapping capabilities and inconsistent approaches.
The result was “middleware sprawl.” Teams were split across tools, patterns varied from one integration to the next, and even simple changes required coordination across multiple systems. Licensing, support, and specialized skillsets multiplied, making the environment more expensive and harder to govern.
Perhaps most importantly, it slowed everything down. Every new request started with the same question: which platform should we use this time? Nobody planned for it to go this way. But decision by decision, the tooling that was supposed to enable the business started getting in the way of it.
Case 4: Innovation Paralysis
The impact of all this becomes most visible not in any single integration, but in what the organization never gets around to building.
Most legacy middleware platforms were purpose-built for application-to-application (A2A) and, in some cases, business-to-business (B2B) style integrations. They do that job well. They excel at moving structured data between known systems using established patterns like SOAP web services and tightly controlled interfaces. Where they struggle is when the requirements shift toward more modern scenarios involving APIs, events, user-facing applications, and cloud services (i.e., A2X style integration).
That gap creates real friction for teams trying to innovate. When developers want to build lightweight extensions around core systems, automate workflows using cloud services, or bring AI into business processes, the integration layer becomes the bottleneck. REST APIs, JSON payloads, and modern authentication models aren't first-class citizens in these platforms, which means even straightforward integrations end up feeling harder than they should be.
The result is hesitation, and hesitation has a cost. Projects aimed at modernizing user experiences, enabling self-service, or surfacing work in platforms like Microsoft Teams start to feel risky or overly complicated before they've even begun. Instead of accelerating innovation, the integration layer becomes the reason it stalls.
Left long enough, that hesitation hardens into something worse. The organization knows what's possible. It can see the opportunities clearly enough. But the perceived effort to get there keeps those ideas from ever making it out of a planning meeting.
A Better Path Forward in the Cloud(s)
For most organizations, the answer isn't to rip everything out and start over. These platforms are stable, embedded in critical processes, and still delivering real value for the workloads they were designed to handle. That's worth preserving.
At the same time, new integration needs get addressed.
Modern Enterprise Integration Platform as a Service (EiPaaS) solutions, like Azure Integration Services and comparable offerings from AWS and Google Cloud Platform, provide a flexible, cloud-native alternative. These platforms are built around REST APIs, event-driven architectures, and consumption-based pricing, making them far better suited to the kind of integration work that's becoming the norm.
This opens up a more pragmatic path forward. Existing workloads can migrate to the cloud gradually, at a pace that makes sense for the business. At the same time, teams working on new initiatives don't have to wait. They can build the APIs, event-driven workflows, extension apps, and AI-powered automations the business needs without being constrained by what the legacy platform can or can't do.
The primary advantage here is optionality. Instead of routing every integration through a single aging platform, organizations can choose the right tool for the job. That flexibility matters more than it might seem. It's what makes it possible to build modern work solutions that connect directly with platforms like Microsoft 365, and it's what opens the door to more advanced scenarios like agentic AI, where systems need to interact dynamically across a wide range of services.
Closing Thoughts
Legacy integration platforms may not be failing, but they don't need to fail to cause problems. As the demands around them have shifted, the qualities that once made them valuable, things like standardization, control, and predictability, have started working against the very outcomes the business is trying to achieve.
The real risk isn't that these systems stop working. It's that organizations keep leaning on them in ways that quietly limit what's possible. When every new initiative has to pass through tooling that wasn't built for today's patterns, the cost shows up in slower timelines, missed opportunities, and ideas that never make it off the whiteboard.
Moving forward doesn't mean walking away from what's working. It means being more deliberate about where legacy platforms still earn their place, and where modern, cloud-native approaches give you room to move faster. Organizations that find that balance don't just reduce technical debt. They unlock new capacity, accelerate delivery, and put themselves in a much better position for whatever comes next.


